UI/UX Design

Blūm: Designing a Habit-Driven System to Reduce Food Waste

Helping young adults maintain an accurate pantry and build consistent food habits through visibility, automation, and habit reinforcement.

Prototype

Project Detail

Solo Capstone Project

Case Study

Role

Product Designer

Mobile Designer

UX Researcher

Duration

Nov 2025 - Jan 2026

(12 weeks)

Tools

Figma

Miro

Adobe Illustrator

Overview

Blūm is a mobile application that helps young adults reduce food waste, save money, and make healthier eating choices by simplifying pantry management through receipt uploads, manual item entry, meal logging, and visual progress tracking. The app focuses on reducing friction, increasing visibility, and reinforcing consistent habits to make sustainable behavior easier to maintain.

I led the end-to-end UX design process across Phases 1 through 5, conducting research, defining pain points, mapping user flows, creating wireframes, and developing interactive prototypes. I applied usability feedback to optimize grocery logging and progress tracking, and delivered high-fidelity designs ready for development.

Problem

Young adults want to eat healthier, save money, and reduce food waste, but busy schedules and mental overload make consistency difficult.

Solution

I designed Blūm as a pantry-first mobile system that simplifies grocery tracking and meal logging, increases visibility of expiring items, and reinforces consistent, sustainable habits through small, repeatable actions.

Impact

  • Reduced pantry logging time by 42%

  • Improved engagement and task completion success by 80% of test users

  • Increased confidence in pantry awareness by 48%

Deliverables

  • Conducted user research, defined pain points around pantry tracking, meal logging, and food waste habits, and created personas to guide design decisions.

  • Designed user flows, wireframes, and prototypes for grocery uploads, manual item entry, meal logging, and visual progress tracking.

  • Conducted usability testing, iterated on input friction, logging discoverability, and rewards visibility, and delivered high-fidelity designs ready for development.

Success Metrics

Users should be able to:

  • Log a grocery item in under 15 seconds

  • Identify expiring items at a glance

  • See how daily actions contribute to rewards and progress

Core Product Focus🌟

The primary user behavior is to maintain an accurate pantry inventory with minimal effort.

The overall goal is to design a mobile application that helps young adults maintain an accurate pantry inventory with minimal effort while making food tracking fast, visible, and motivating.

Core Behavior Loop

Upload Groceries

Pantry Updates

Streak Builds

Log Meals

Inventory Updates

  • Small, repeatable actions reinforce habits

  • Progress is visible and motivating, creating business value by improving engagement

Why This Matters

This loop ensures:

This loop ensures:

  • Users always know what they own

  • Inventory stays accurate

Process

Phase 1 Discovery

I conducted research to understand why young adults struggle with food waste and inconsistent pantry tracking. This included reviewing existing tools, analyzing user behavior, and uncovering barriers to healthy, sustainable habits.

Identifying the Problem

Context

Food waste is a growing global issue, yet many households still struggle to manage food effectively. I wanted to explore how digital tools could help young adults reduce everyday food waste through small behavioral changes.

Initial Exploration

To better understand the problem space, I conducted

This early exploration helped reveal how people currently track food at home and where existing solutions fall short.

Problem

Young adults want to eat healthier, save money, and reduce food waste, but busy schedules and mental overload make it hard to stay consistent. Key challenges include:

Forgetfulness

Users often forget what’s in their pantry, leading to over-purchasing or wasted food

Lack of planning

Grocery organization feel overwhelming without a simple system

HMW Statement

Routine disruption

Busy lifestyles and changing schedules break healthy habits, reducing consistency

How might we help young adults stay aware of what’s in their pantry and make meal choices that reduce waste?

Target Audience

Young adults (18–30) who are budget-conscious, health-aware, and want to reduce food waste but struggle with planning and consistency.

Mindful Maddy

Practical Ben

Secondary Research

77%

77% of Americans waste food simply because items are forgotten or lost in cluttered refrigerators, showing that poor visibility is a key factor driving household food waste 

(Bosch Home Appliances / OnePoll, 2019)

Core Insight

133 billion pounds

Food wasted per year

30–40% of the U.S. food supply is wasted, equating to roughly 133 billion pounds of food each year. That represents 1,249 calories per person, per day.

(Bosch Home Appliances / OnePoll, 2019)

Young adults (ages 18–34) report some of the highest rates of food waste, 71% more food than older generations, often due to overbuying, lack of planning, and forgetting items in refrigerators or pantries.

(Natural Resources Defense Council)

Food waste is a visibility and planning systems problem, not an awareness issue, particularly among young adults who lack structured support for managing groceries.

Competitor Analysis

By analyzing existing food waste, pantry tracking, and meal planning apps, I identified key patterns in how current solutions attempt to reduce food waste and where they fall short for young, busy adults.

BitePal

AI pantry & food tracking

Key Analysis

Too Good To Go

Surplus food marketplace

Duolingo

Gamified habit-building platform

  • Tracking Over Behavior

    Most food waste apps focus on logging and expiration tracking, but rely heavily on manual input.

  • Weak Motivation Systems

    Food waste apps focus on organization, but unlike Duolingo, which uses streaks, progress tracking, and rewards to drive consistent habits, they lack strong motivation systems to sustain user behavior.

  • Not Integrated Into Daily Routines

    Current solutions feel like separate tools rather than part of grocery planning and everyday life.

Phase 2 Define

I synthesized research insights to define core pain points, target audience needs, and design opportunities. I created personas and clarified user goals to guide the design direction.

Empathy Map

This user is motivated to reduce food waste, save money, and build healthier habits, but struggles with consistency due to busy schedules, shifting routines, and cognitive overload. Food waste happens when pantry visibility is low, and planning feels overwhelming.

The gap between intention and action stems from a lack of a simple, lightweight system that supports everyday decision-making without adding complexity.

This opens an opportunity for Blūm to directly address this user’s needs by increasing pantry visibility, reducing cognitive load, and reinforcing small, consistent actions, transforming good intentions into sustainable daily habits without adding complexity.

Persona

Mindful Maddy

Maddy needs to know what’s in her pantry before shopping so she doesn’t overbuy

Practical Ben

Ben wants to maintain an accurate pantry with minimal effort so he can reduce food waste and avoid frantic grocery runs.

In developing Maddy and Ben, I realized the problem wasn’t grocery knowledge or motivation, but it was behavioral sustainability. Both personas demonstrated that habit breakdown happens during routine disruption, not during moments of intention. This led me to design Blūm as a flexible system rather than a rigid planner. Instead of enforcing strict meal prep structures, I focused on micro-interactions, low-commitment logging, and positive reinforcement to support imperfect routines. Their behaviors influenced my decision to prioritize adaptability, emotional reinforcement, and lightweight daily engagement over feature-heavy tracking.

Core Insight

Young adults do not waste food because they lack awareness or care; they waste food because their routines are inconsistent, and without a lightweight system to maintain visibility and reinforcement, good intentions collapse under cognitive load.

Top 3 Prioritized User Goals & Needs

User needs

Clear visibility of what’s expiring

Simple, low-effort tools

Motivation to stay consistent

User goals

Reduce food waste

Maximize groceries pantry

Build better planning habits

User frustrations

Forgetting food until it expires

Overbuying due to poor planning

Feeling guilty about wasting food

See what food is expiring soon

Pantry Inventory highlights

near expiration items

Solution Design & Feature Development

Stay motivated to reduce waste

Meal logging with streaks and rewards

Goal

Save time entering groceries

Receipt upload to auto-add items

Help young adults reduce food waste, save money, and make healthier choices by providing simple, actionable tools that fit seamlessly into their busy daily routines

Strategic Opportunities

Phase 3 Ideation

I explored design solutions through sketches, low-fidelity wireframes, and information architecture. I mapped key user flows to simplify pantry tracking and reinforce repeatable, low-friction habits.

Design Principles

Blūm focuses on three key principles:

Reduce Friction

Pantry updates should be fast and effortless

Increase visibility

Expiring items are clearly surfaced

Reinforce Progress

Reward consistent behavior

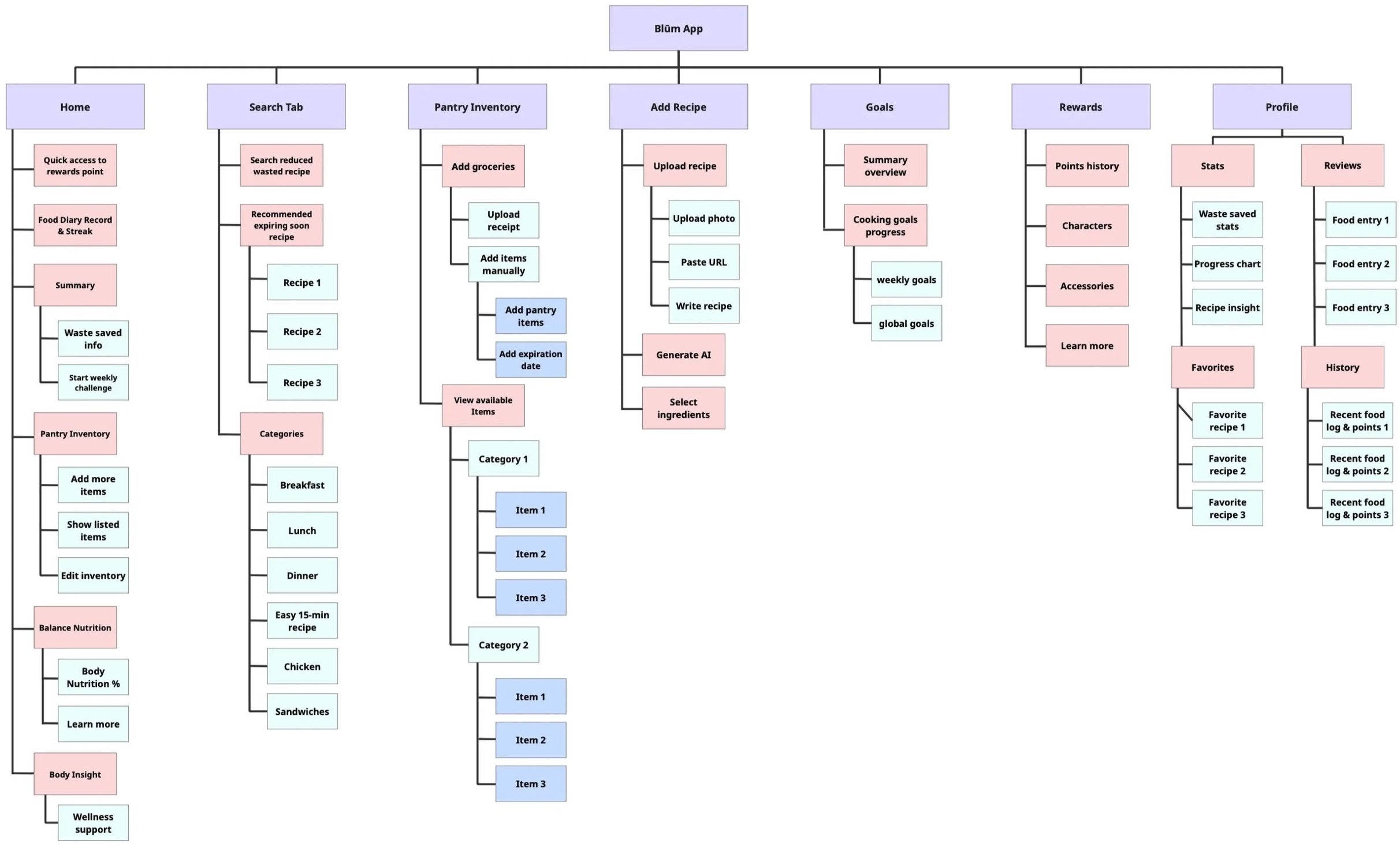
Informational Architecture

45 screens

Before designing screens, I structured how users would interact with the app to ensure clarity and ease of use. A clear information architecture and flow helps prevent confusion, reduces cognitive load, and supports the primary user behavior of maintaining pantry awareness with minimal effort.

Primary Sections

  • Pantry – Central hub for inventory visibility

  • Add Items – Quick entry point for grocery logging

  • Meal Log – Connects usage to inventory updates

  • Progress – Shows rewards and consistency over time

  • Recipes – Inspires use of existing pantry items

UX Rationale

This structure reduces decision fatigue by prioritizing the most frequently used functions (Pantry & Add Items) and supports sustained engagement by making feedback and progress visible.

User Flow

Uploading Groceries

Flow 1: Upload a Receipt

Flow 2: Adding Items Manually

Why

Users need a simple way to keep their pantry up to date and reduce food waste

What I Did

Designed a flow with two options: upload a recipe or add items manually. For manual entry, users can type the item name and set an expiration date via calendar or manual input, or select from recommended suggestions. Users can review their pantry inventory at the end to confirm all items are tracked

Results

Offering multiple input options and a final review reduces friction, making it easier for users to maintain an accurate pantry and build consistent, sustainable habits

Ideation and Iteration

37 screens

Onboarding Flow

Reduce Waste Flow

Home Walkthrough

Grocery Shopping Flow

Process

Exploring multiple flows

I began by ideating multiple user flows, including onboarding, home navigation, grocery tracking, and food waste reduction, to understand how users might interact with the app across different moments. Each flow was designed around three core user goals: reduce food waste, maximize groceries in their pantry, and build better planning habits.

Connecting User Goals to Flows

Each flow was mapped to support these goals:

  • Grocery tracking helps users maximize their pantry by keeping inventory visible and up to date

  • Home navigation provides quick access to key actions, supporting better planning habits

  • Reduce-waste flow prompts timely actions, helping users reduce food waste before items expire

This ensured that every feature and step within the flows directly supported a meaningful user need.

Iterating Through Feedback

Through mentor feedback and multiple iterations, I narrowed my focus to the reduce-waste flow, as it aligned most strongly with user goals and stood out as the most compelling experience during my presentation. I prioritize experiences that felt intuitive, actionable, and easy to integrate into daily routines.

Focused Direction

Based on this iterative process, I narrowed my focus to the reduce-waste flow, as it most strongly aligned with all three user goals. This flow creates the most impact by guiding users to take small, timely actions, helping them reduce food waste, make better use of their groceries, and build consistent planning habits.

Wireframe

Addressing Maintaining an Accurate Pantry Inventory’

Add Item Flow

Pain Point: Users often forget what items they already have at home, making it difficult to keep track of groceries and maintain an accurate pantry.

User Goal

Add grocery items quickly so their inventory stays current and reliable.

Design Decision

  • Manual item entry allowed users to add groceries directly

  • Expiration date presets simplified input

  • Categorized item selection improved organization

Addressing ‘Difficulty Spotting Expiring Items

Pantry Dashboard

Pain Point: Users often use ingredients without updating their pantry, causing inventory to become inaccurate over time.

User Goal

Log meals easily so pantry inventory stays accurate and reflects what has been used.

Design Decision

  • Encouraged users to log meals after using pantry items

  • Linked meal logging directly to pantry inventory

  • Reinforced consistent usage through visible daily actions

Addressing ‘Difficulty tracking meals’

Meal Logging & Rewards Progress

Pain Point: Users often use ingredients without updating their pantry, causing inventory to become inaccurate over time.

User Goal

Log meals easily so pantry inventory stays accurate and reflects what has been used.

Design Decision

  • Encouraged users to log meals after using pantry items

  • Linked meal logging directly to pantry inventory

  • Reinforced consistent usage through visible daily actions

Design System

Logo

Font

Color

Primary Colors

Shades of Black

Moodboard

Tone of Voice

Background

Friendly

Gentle

Motivating

Thoughtful

Phase 4 Prototype

I developed mid- and high-fidelity prototypes, focusing on key screens like grocery logging, pantry dashboard, and meal tracking. I tested usability, incorporated feedback, and refined interactions for clarity and motivation.

User Feedback & Iteration

I conducted two rounds of usability testing with young adults to refine both clarity and motivation within Blūm’s core flows.

1st Round Usability Testing

The first round validated the visual tone and overall concept. Users found the interface clean and intuitive, particularly the pantry tracking and recipe features. However, testing revealed friction in discoverability, users hesitated when logging meals and struggled to locate the goals and rewards section.

In response, I:

  • Renamed “Log a Day” → “Log Activity” for clearer intent

  • Strengthened the primary CTA through hierarchy, size, and contrast

  • Added a more visible rewards entry point

  • Clarified how daily actions contribute to points and streaks

  • Introduced quick expiration date presets to reduce input friction

Iteration 1: Meal Logging Discoverability

Before testing

Result

Logging became more immediately discoverable and aligned with daily habits, improving meal logging discoverability by 80% and helping users maintain more consistent inventory updates.

Before testing

1st Iteration

Problem 🧐

  • Users hesitated when trying to log a meal.

  • The “Log my Day” label felt vague, and the primary action was too small as it‘s not immediately visible within the first few seconds of scanning the home screen.

Solution ✅

  • Renamed “Log my Day” → “Log an Activity” for clearer intent

  • Increased CTA size and contrast

  • Keep the streak at the top to motivate habit building

  • Improved visual prominence to support quick recognition

Iteration 2: Rewards & Motivation Visibility

Final Iteration

Before testing

Problem 🧐

In the first round of testing, users couldn’t find the rewards section because it was hidden inside a navigation tab. As a result, they were unclear how their actions contributed to earning points or building streaks.

Final Iteration

Solution ✅

  • Added a new section to surface rewards progress directly on the Home Screen

  • Added a visible point tracker for immediate feedback

  • Introduced microcopy connecting logged actions to earned points

  • Strengthened post-action visual confirmation

Some users felt that manually adding grocery items one by one took too long, especially after larger shopping trips. The process of entering items and selecting expiration dates created friction.

Final Iteration

Before testing

  • Add a screen to introduce a receipt upload option

  • Used AI to auto-generate detected items and suggest possible expiration date

  • Emphasized the Upload Receipt button with a filled primary style, while keeping Add Ingredients Manually unfilled to create clear visual hierarchy.

Result

Moving rewards visibility to the Home Screen strengthened the connection between actions and progress, improving motivation awareness for 75% of users.

Iteration 3: Reducing Item Entry Friction

Problem 🧐

Solution ✅

Result

Providing flexible item entry options streamlined grocery logging, improving item entry efficiency by 42% and increasing successful task completion.

2nd Round Usability Testing

After implementing changes from the first testing round, I conducted a second usability test to validate whether the updates improved clarity, motivation visibility, and task efficiency.

Focus Areas

  • Visibility of rewards and streak progress

  • Ease of logging meals from the pantry

  • Efficiency of adding grocery items (manual vs. receipt upload)

Key Findings

  • Rewards Visibility Improved

    Participants immediately noticed points and streak progress on the Home Screen. Unlike Round 1, no users struggled to locate the rewards system.
    They clearly understood how logging actions contributed to points.

  • Faster Item Entry

    The receipt upload feature significantly reduced friction after larger grocery trips. Users appreciated having the flexibility to choose between AI automation and manual entry.

  • Clearer Behavioral Loop

    Participants verbally connected their actions (logging meals) to progress (streak growth and rewards), showing stronger awareness of the motivation system.

Reflection

1st Iteration

The second round confirmed that visibility drives behavior. By surfacing rewards and reducing input friction, the experience shifted from task-based tracking to a motivational feedback system.

By aligning system feedback with user action in real time, the design strengthened the behavioral loop and increased perceived value without adding complexity.

Phase 5 Final Delivery

I polished high-fidelity designs, finalized visual style, and documented the system to demonstrate a complete end-to-end UX process. The result showcases a cohesive, behavior-driven solution ready to illustrate impact and usability.

High Fidelity Prototype

48 screens

Onboarding

Home Screen Tab

“Log meal/activity” Route

Search Bar Tab

Goals Tab

Pantry Inventory Tab

“Upload Receipt” Route

“Add Items Manually” Route

Upload Recipe Tab

“Upload Photo” Route

“Select Ingredients” Route

Account Tab

Rewards Tab

Why This Structure Works

Log Action

Inventory Update

Long-Term Motivation

Streak Growth

Reward

Core Insight

This creates a complete behavioral loop designed to reinforce sustainable habits through small, repeatable actions.

Video Prototype

Click me!

Check out the live prototype for mobile device!

Impact

Quantitative Impact

42%

42%

42%

Reduction in Pantry Logging Time

streamlining grocery updates

Qualitative Impact

Users reported:

80%

Increase in Engagement and Task Completion

supporting consistent use

Increased confidence in meal planning

48%

Increase in Pantry Awareness Confidence

helping users feel more in control of what they own

Reduced Guilt Associated with Food Waste

Feeling More Aware of Expiration Dates

Testimonials


“I always forget what I already bought, so seeing it all in one place helped a lot.”

— Emily C.


“Usually I forget what expires first, so this made it easier to decide what to use.”

— Dylan A.


“Seeing my streak made me want to keep going.”

— Gabriella K.

Opportunities for Further Improvement

If given more time, I would continue improving Blūm by testing additional features and refining the experience based on real user behavior.

  • Expand usability testing
    Conduct another round of usability testing with a larger group of young adults to validate current flows and identify new friction points, especially during large grocery logging scenarios.

  • Explore smarter item entry options
    Introduce receipt scanning or predictive suggestions to reduce manual effort and make adding multiple items faster and more flexible.

  • Improve long term engagement features
    Test new reward mechanics and personalized reminders to better support habit formation and encourage consistent pantry updates over time.

Discovered

Through research, I discovered that food waste is rarely intentional. Users genuinely want to waste less, but forgetfulness, low visibility, and busy routines create a gap between intention and action.

Learned

I learned that behavior change happens through small, consistent nudges, not large feature sets. Simplicity and visibility matter more than complexity.

Takeaway

I developed greater discipline in separating personal bias from user needs, using research to guide strategic decisions and design systems that drive measurable behavior change.

Next
Next

Tirivelo: Enhancing Admin Dashboard Workflows